Dr. Omar Zárate Navarro

Clases > poo > Recursos

PROGRAMACIÓN ORIENTADA A OBJETOS

EJEMPLO DE PROYECTO CONEXION MySQL E INTERFAZ GRAFICA

Para conectar con la base de datos deberas de insertar en la biblioteca o library el archivo .jar que puedes bajar de la dirección https://dev.mysql.com/downloads/connector/j/


Estructura de la Clase Cliente en Base de Datos proyecto


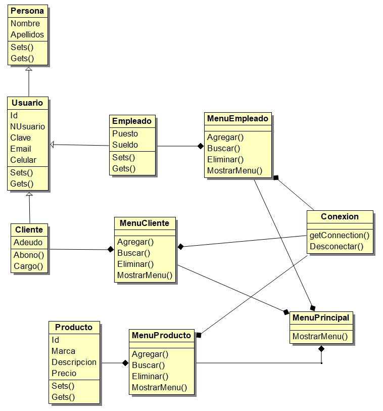
Diagrama de Clases

Cambiamos el MenuCliente por el FrameForm de Cliente


En este ejemplo solo intanciamos el objeto Cliente para grabarlo en la base de datos.

Código JAVA Conexion (Conexion.java)

Código JAVA Persona (Persona.java)

Código JAVA Usuario (Usuario.java)

Código JAVA Cliente (Cliente.java)

Creamos la Siguiente Ventana Frame Form

Instanciamos un objeto Cliente en el Frame Form y un objeto Conexion

Código del Evento Action Performed del Botón Guardar


Código del Evento Action Performed del Botón Ver Datos Clientes

 


Dr. Omar Zárate Navarro
Universidad Tecnológica de Jalisco
PTC Tecnologías de la Información
Email: ozarate@utj.edu.mx