Dr. Omar Zárate Navarro

Clases > poo > Recursos

PROGRAMACIÓN ORIENTADA A OBJETOS

EJEMPLO DE PROYECTO BASICO

Para el proyecto basico solo se deberá de cumplir con los elementos basicos antes descritos en https://ozarate.net/poo/recursos/proyecto_req.php

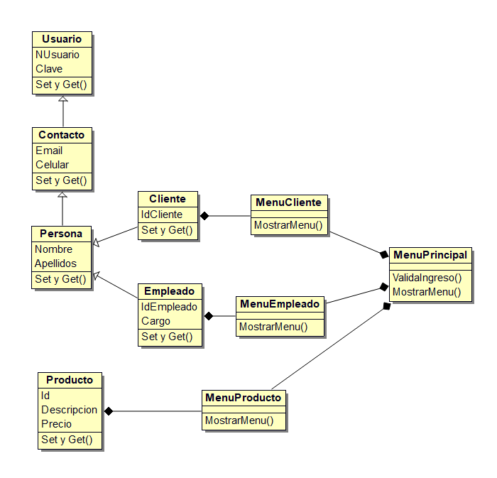
Este ejemplo instancia 3 objetos en cada Menu que son los que administran los objetos.

Diagrama de Clases


Código JAVA Usuario (Usuario.java)

Código JAVA Contacto (Contacto.java)

Código JAVA Persona (Persona.java)

Código JAVA Cliente (Cliente.java)

Código JAVA MenuCliente (MenuCliente.java) que instancia y administra objetos Cliente

Código JAVA Empleado (Empleado.java)

Código JAVA MenuEmpleado (MenuEmpleado.java) que instancia y administra objetos Empleado

Código JAVA Producto (Producto.java)

Código JAVA MenuProducto (MenuProducto.java) que instancia y administra objetos Producto

Código JAVA MenuPrincipal (MenuPrincipal.java) que instancia y administra objetos MenuProducto, MenuCliente, MenuEmpleado


 


Dr. Omar Zárate Navarro
Universidad Tecnológica de Jalisco
PTC Tecnologías de la Información
Email: ozarate@utj.edu.mx